ISSN: 2007-7033 | Núm. 57 | e1276 | Sección temática: artículos de investigación|
La convivencia en el contexto de pandemia:
experiencia de docentes de secundaria
School coexistence in pandemic context: The experience of secondary school teachers
Jennifer Gómez Gloria*
Alicia Alelí Chaparro Caso-López**†
Este trabajo tuvo por objetivo describir las experiencias de docentes de escuelas secundarias de una entidad federativa de México respecto a la convivencia escolar en el contexto de pandemia por la COVID-19. La aproximación metodológica fue de tipo cualitativa con diseño basado en la teoría fundamentada. Por medio de grupos focales, se recabaron las experiencias docentes y la información obtenida se analizó a través de la técnica de comparación constante. Los resultados se agruparon en cuatro categorías: valores del docente, familia de los estudiantes, atención a las necesidades de los estudiantes y convivencia escolar poscovid-19. Se encontró que los docentes han adaptado estrategias didácticas y de comunicación que fortalecen los vínculos entre la triada docente-estudiante-padre de familia. Al robustecer este vínculo, los docentes tienen mayor conocimiento sobre las condiciones de desigualdad social de sus estudiantes, lo cual ha afianzado valores como empatía, solidaridad y compromiso. El estudio permite visibilizar las adaptaciones, los retos que enfrentan los docentes para construir la convivencia escolar en este escenario y los desafíos que se prevén al regresar a las escuelas.
Palabras clave:
convivencia escolar, COVID-19, práctica docente, desigualdad social
The propose of this study was to describe the experiences of secondary school teachers in a Mexican state with respect to school coexistence in the context of the COVID-19. The methodological approach was qualitative with a Grounded Theory design. Focus groups were conducted to collect teachers’ experiences and the information obtained was analyzed through the constant comparison technique. The results were grouped into four categories: Teacher’s values, students’ families, attention to students’ needs and postcovid-19 school coexistence. It was found that teachers have adapted didactic and communication strategies to strengthen the links between the teacher-student-parent triad. By strengthening this link, teachers have greater knowledge about the conditions of social inequality of their students, which has generated the strengthening of values such as empathy, solidarity, and commitment. The study makes it possible to visualize the adaptations, the challenges faced by teachers to build school coexistence in this scenario and the challenges that are foreseen upon returning to the schools.
Keywords:
school coexistence, COVID-19, teaching practice, social inequality
Recibido: 19 de enero de 2021 | Aceptado para su publicación: 6 de agosto de 2021 |
Publicado: 3 de noviembre de 2021
Cómo citar: Gómez Gloria, J. y Chaparro, A. (2021). La convivencia en el contexto de pandemia: experiencia de docentes de secundaria. Sinéctica, Revista Electrónica de Educación, (57), e1276. https://doi.org/10.31391/S2007-7033(2021)0057-016
* Doctoranda en Psicología en la Universidad de Colima. Docente en la Universidad Autónoma de Baja California y asistente de investigación en el Instituto de Investigación y Desarrollo Educativo de la misma universidad. Líneas de investigación: convivencia escolar, evaluación, desarrollo de programas académicos, psicología de la salud. Correo electrónico: jgomez78@ucol.mx/https://orcid.org/0000-0003-2455-5089
** Doctora en Psicología. Investigadora adscrita al Instituto de Investigación y Desarrollo Educativo de la Universidad Autónoma de Baja California. Líneas de investigación: eficacia escolar, convivencia escolar y evaluación educativa. Correo electrónico: achaparro@uabc.edu.mx/https://orcid.org/0000-0002-0923-8176

Introducción
Derivado de la pandemia por la COVID-19, en particular ante las medidas de confinamiento, han surgido una serie de cambios y repercusiones en la economía y la dinámica de la sociedad. La Organización para la Cooperación y el Desarrollo Económicos (OCDE) y la Organización de las Naciones Unidas para la Educación, Ciencia y la Cultura (Unesco) reconocen el impacto del confinamiento por la COVID-19 en la educación, principalmente por la transformación en el proceso educativo, afectado por el cierre de los planteles escolares y los nuevos mecanismos para el proceso de enseñanza-aprendizaje.
Ante el cierre de las escuelas, estas se han visto obligadas a implementar enseñanza remota en emergencia (ERE), la cual ha sido definida por Hodges et al. (2020) como:
… un cambio temporal de la entrega de instrucción a un modo de entrega alternativo debido a circunstancias de crisis. Implica el uso de soluciones de enseñanza totalmente remotas para la instrucción o la educación que de otro modo se impartirían presencialmente o como cursos combinados o híbridos y que volverán a ese formato una vez que la crisis o la emergencia hayan disminuido. El objetivo principal en estas circunstancias no es recrear un ecosistema educativo robusto, sino más bien proporcionar acceso temporal a la instrucción y a los apoyos instructivos de una manera rápida y fácil de instalar durante una emergencia o crisis (p. 17).
Esta nueva modalidad ha puesto en evidencia las condiciones de desigualdad de recursos para acceder a la educación, lo que representa un alto riesgo de rezago en los estudiantes que pertenecen a grupos vulnerables. La Unesco (2020) estima que 1,600 millones de estudiantes en todo el mundo se vieron afectados por la interrupción de las clases presenciales; esta crisis no solo agrava la disparidad preexistente en la educación, sino que se prevén dificultades en la calidad y el acceso a los servicios educativos, con posibles efectos a largo plazo en el aprendizaje y las oportunidades de alcanzar el bienestar. Además, se vislumbran posibles efectos en las familias de estos estudiantes a nivel laboral, económico y emocional, sobre todo en las que ya presentaban condiciones de vulnerabilidad (Save the Children, 2020).
En el caso de México, con la finalidad de salvaguardar la salud de niños, niñas, jóvenes y docentes ante la propagación de la COVID-19, se emitió la instrucción del cierre de los planteles educativos a través del acuerdo 02/03/20, publicado en el Diario Oficial de la Federación el 16 de marzo de 2020. En este informe, el periodo de suspensión abarcaba del 23 de marzo al 17 de abril como una medida preventiva y de contención, y se estimaba, después de ese periodo, el regreso a clases, según la misma fuente. No obstante, a medida que la propagación del virus avanzaba, las autoridades educativas fueron posponiendo la fecha de reapertura de los planteles y, con ello, medidas emergentes para dar continuidad al proceso educativo. Así, la estrategia educativa “Aprende en Casa” implicó el traslado de las actividades educativas al hogar a través de la ERE mediada por las tecnologías de la información como principal recurso para acceder a la educación. Esta nueva modalidad educativa puso en evidencia la brecha digital a consecuencia de la desigualdad social de la población mexicana y sus implicaciones para garantizar el acceso a una educación de calidad.
Aunque la prioridad en el discurso de las autoridades educativas y de la ERE se focaliza en la continuación de los aprendizajes académicos, se reconoce que los docentes se enfrentan a la búsqueda de prácticas que promuevan, aun en la distancia, habilidades socioemocionales con la intención de favorecer el aprendizaje y la convivencia escolar (Fernández, Domínguez y Martínez, 2020). Así, la nueva modalidad de enseñanza ha traído consigo desafíos y transformación de la práctica pedagógica, lo cual se considera una oportunidad para reconstruir y edificar nuevas prácticas y cambios en los sistemas educativos (Mena, 2020). Entre los cambios significativos se encuentran formas de interacción novedosas y, por ende, de convivencia escolar.
Esto sugiere una reconfiguración de las interacciones entre los actores escolares involucrados, los elementos que integran la convivencia escolar y su objetivo. Si bien al inicio de la pandemia fue posible prever las transformaciones en las diferentes esferas del proceso educativo, el acento se ha puesto en la elaboración de estrategias para dar continuidad al aprendizaje curricular (Cepal/Unesco, 2020), y poco se ha hablado acerca de las repercusiones en la convivencia escolar, a pesar de que, desde hace décadas, se ha reconocido su importancia para favorecer el desarrollo integral de los estudiantes y la calidad de la educación (Vargas, Chaparro y Rodríguez, 2019).
Trabajos recientes han reportado los principales desafíos, reconfiguraciones y necesidades que requieren atenderse en el ámbito educativo a partir de esta nueva modalidad de enseñanza-aprendizaje. Sin embargo, este tipo de estudios aún son incipientes, por lo cual se considera la necesidad de profundizar en las experiencias de los docentes, quienes presentan un papel fundamental en el escenario actual de la educación y, por consiguiente, en la construcción de la convivencia escolar.
Por lo anterior, nuestro estudio se planteó por objetivo describir las experiencias docentes sobre convivencia escolar en el contexto de pandemia por la COVID-19 con la finalidad de indagar de qué manera se ha reconfigurado su práctica profesional en torno a la convivencia escolar. Cabe señalar que la información analizada se derivó de una investigación de experiencias y conceptualizaciones sobre convivencia escolar que no tenía por objetivo abordar estas en el contexto de pandemia. Sin embargo, la recolección de la información coincidió con el inicio del confinamiento y la ERE, por lo cual los docentes, al relatar sus experiencias más recientes sobre la convivencia escolar, señalaron, de manera espontánea, las relacionadas con la convivencia durante la pandemia.
La información que emergió es relevante, ya que contribuye a visibilizar los cambios en la convivencia escolar en este escenario educativo, los principales desafíos, y, sobre todo, de qué manera los docentes han adaptado su práctica a favor no solo de la adquisición de los aprendizajes, sino también de seguir construyendo espacios para la convivencia escolar con la intención de contribuir al desarrollo integral de sus estudiantes.
El camino hacia la reconfiguración de la convivencia escolar
Desde finales del siglo XX, la investigación en convivencia escolar ha cobrado interés para organismos internacionales, sistemas educativos de diferentes países y la comunidad académica. El propósito principal de estos estudios ha sido la comprensión de las dinámicas de interacción entre los miembros de las comunidades escolares y cómo esas dinámicas influyen en el proceso educativo (Fierro-Evans y Carbajal-Padilla, 2019).
La convivencia escolar se ha comprendido como un proceso para aprender a vivir juntos, el cual contribuye a la creación de entornos escolares propicios para el aprendizaje, la formación de ciudadanos con base en el respeto, la tolerancia y la igualdad y con la capacidad para solucionar conflictos (Chaparro et al., 2015; Fierro-Evans y Carvajal-Padilla, 2019; Ochoa y Salinas, 2019). Aprender a convivir implica la adquisición de habilidades favorecedoras del diálogo, la resolución de conflictos, así como valores como el respeto y la tolerancia; además, se construye a partir de la creación de espacios dentro de la escuela para la participación (Fierro-Evans y Carbajal-Padilla, 2019).
Enseñar y aprender a convivir requiere conocer las características del contexto de la escuela, así como el trabajo colaborativo entre sus diferentes actores, para transformar el entorno escolar a través de nuevas formas de relación entre estos (López, 2019). Asimismo, se reconoce que las relaciones interpersonales que se construyen entre los actores escolares se desarrollan y moldean de acuerdo con las características de la cultura escolar (Ochoa y Salinas, 2019).
Se ha demostrado que la convivencia se genera a partir de las actividades diarias de la vida en la escuela, de ahí que los planteles han resultado escenarios óptimos para analizarla y construirla (Fierro-Evans, 2013); son espacios donde se construyen microsociedades y se gestan relaciones interpersonales entre los miembros de la comunidad escolar (Grau & García, 2017). Por ello, la escuela no solo tiene la función de la adquisición de aprendizajes académicos, sino que favorece el fomento de habilidades cognitivas y socioafectivas, que contribuye a la creación de sentido de pertenencia, autoestima, motivación y otros factores implicados en la calidad de vida (Vargas, Chaparro y Rodríguez, 2019).
Sin embargo, el nuevo escenario educativo a causa del confinamiento, caracterizado por el cierre de los centros escolares y la ERE, así como el traslado de las actividades académicas al hogar, plantea desafíos para la convivencia escolar no solo para su estudio, sino también para su construcción. Esto implica la creación de nuevos espacios, de tipo virtual, y formas de interacción para transformar la convivencia. Al respecto, Di Napoli (2020) afirma que, en virtud de la desaparición física del espacio escolar, la convivencia sufrió una reconfiguración espacio-temporal. Esto trajo un cambio en la arquitectura escolar, en el cual los niños, niñas y jóvenes perdieron los espacios físicos, los tiempos e infraestructura del proceso de enseñanza-aprendizaje, y la oportunidad de interactuar entre los actores escolares.
Antes del confinamiento, la convivencia escolar se focalizaba, en mayor medida, en la creación de espacios pacíficos para el aprendizaje. Para ello, la implementación de estrategias y prácticas pedagógicas basadas en los principios de inclusión, equidad, participación y manejo de conflictos se consideraban fundamentales (Fierro-Evans y Carbajal-Padilla, 2019). Actualmente, el punto de atención de la convivencia recae en el fortalecimiento de la participación a través de prácticas de inclusión y solidaridad, en atención a los estudiantes que presentan condiciones de vulnerabilidad y que ponen en riesgo su proceso educativo.
Las experiencias de los docentes en el contexto de pandemia refieren cambios en la forma de interacción e implicación de la familia. Se reconoce el surgimiento inesperado de una fuerte solidaridad y colaboración entre padres de familia y docentes a favor de la educación de los estudiantes (De la Cruz, 2020). No obstante, en los casos de familias marcadas por las condiciones de desigualdad y con mayor vulnerabilidad por la brecha digital, la implicación parental se caracteriza por ser deficiente (Di Napoli, 2020; Montenegro, Raya y Navaridas, 2020). Además, los docentes se han enfrentado a la dificultad de localizar a los estudiantes y asegurar su asistencia a clases virtuales, atribuido, principalmente, a las carencias económicas y la falta de acceso a internet (Fernández, Rodríguez y Martínez, 2020).
Sin embargo, nuevos modos de comunicación han surgido para hacer frente a este obstáculo, pues los docentes han implementado otros métodos para mantener el contacto con las familias, como las llamadas telefónicas, las visitas a domicilio y, en particular, la mensajería instantánea a través de WhatsApp (Cáceres-Muñoz, Jiménez-Hernández y Martín-Sánchez, 2020; Fernández, Rodríguez y Martínez, 2020; Monge, Gómez y Jiménez, 2020; Sáez-Delgado et al., 2020).
Otro reto identificado ante la nueva modalidad de convivencia escolar es el estado emocional de los estudiantes. Se ha encontrado que estos tienden a presentar estrés, ansiedad y disminución de la motivación, factores que se asocian a la poca participación en las tareas académicas (Fernández, Rodríguez y Martínez, 2020; Sáez-Delgado et al., 2020). Los cambios emocionales son atribuidos a las condiciones de confinamiento que atentan contra los recursos psicológicos; sin embargo, la convivencia dentro del hogar en condiciones de hacinamiento, ambientes conflictivos o marcados por la violencia también se considera un factor vinculado al bajo involucramiento académico (Álvarez, 2020).
Este escenario no solo ha impulsado a los docentes a adaptar su práctica pedagógica (OCDE, 2020), sino también a dirigir esfuerzos para hacer frente a las condiciones de desigualdad de sus estudiantes. Ejemplo de ello es lo identificado por Cáceres-Muñoz, Jiménez-Hernández y Martín-Sánchez (2020), quienes reportan que los docentes, además de realizar adaptaciones curriculares e individuales para los estudiantes que lo requieren, brindan apoyo focalizado a las familias que lo necesitan. En el caso de otros docentes, se ha reportado el compromiso y la iniciativa de adecuar contenidos a las necesidades de los estudiantes, y hacer llegar cuadernillos de actividades de manera física a estudiantes con falta de acceso a internet o dispositivos digitales (Portillo-Peñuelas, Reynoso-González y Castellanos-Pierra, 2020).
Construir las nuevas formas de convivencia requiere una aproximación psicosocial para favorecer la comprensión y transformación de las relaciones significativas de los sujetos, además de los espacios simbólicos de interacción; esto crea oportunidades para la promoción de procesos resilientes, solidarios y de participación (Salazar, Rivero y Orihuela, 2020). Así, ante la poca certeza del regreso a las aulas, transitar hacia una reconfiguración de la convivencia escolar resulta ineludible.
Considerando el futuro inmediato, se reconoce que ahora más que nunca la enseñanza y consolidación de competencias, habilidades y valores como la empatía, gestión emocional, cercanía afectiva, trabajo colaborativo, equidad, entre otras, son fundamentales para hacer frente a la nueva realidad (López, 2020). Aunado a ello, se debe tomar en cuenta la importancia de capacitar a las familias en herramientas que permitan la creación de espacios y ambientes dentro del hogar propicios para el aprendizaje (Sáez-Delgado et al., 2020) y, por consiguiente, para coadyuvar al fortalecimiento de la convivencia escolar. Esta transformación requerirá conocer en profundidad el contexto que caracteriza a estudiantes, sus familias y docentes con el propósito de fortalecer vínculos, buscar y adaptar los mecanismos de interacción más apropiados a sus particularidades. Asimismo, nuevas prácticas innovadoras para la inclusión de otros actores educativos serán primordiales.
Por lo expuesto, el objetivo de nuestro estudio es analizar y describir las experiencias de docentes de escuelas secundarias de una entidad federativa de México con relación a la convivencia escolar en el contexto de pandemia. El análisis permitió identificar elementos susceptibles a ser considerados para reconfigurar la convivencia escolar a partir de la experiencia docente. Esto fue posible gracias a la aplicación de la teoría fundamentada como estrategia de análisis de la información empírica, lo cual contribuye a sentar las bases para nuevas formulaciones teóricas en torno al fenómeno de estudio.
Método
Los datos analizados forman parte de un estudio que tuvo como propósito la descripción de las experiencias y conceptualizaciones de docentes de educación secundaria sobre convivencia escolar. Participaron 16 docentes de escuelas secundarias, distribuidos en cuatro grupos focales en línea. La realización de estos grupos coincidió con las fechas de inicio de confinamiento por la pandemia de la COVID-19, por lo cual, aunque las preguntas formuladas en los grupos focales no estaban dirigidas a indagar la experiencia de los docentes acerca de la convivencia escolar en el contexto de pandemia, algunos de sus relatos expresan su experiencia en torno a los cambios en ella derivados del confinamiento. Por eso, consideramos pertinente y necesario examinar esta información por separado a fin de ilustrar el impacto que este nuevo esquema de trabajo escolar ha tenido en la convivencia.
Diseño
Es una investigación cualitativa con diseño basado en teoría fundamentada. Este diseño permite estudiar los significados que los sujetos construyen sobre sus experiencias, situaciones e interacciones (Bonilla-García y López-Suárez, 2016). De acuerdo con Corbin y Strauss (2014), a través del procedimiento sistematizado de dicha teoría es posible desarrollar conceptos capaces de brindar una explicación teórica y descripción del fenómeno que se está estudiado desde la experiencia de los sujetos. Dado que el objetivo fue describir las experiencias de los docentes con relación a la convivencia escolar en el contexto de pandemia, y puesto que convivir implica procesos de interacción, este diseño se consideró pertinente para analizar y comprender con mayor profundidad el fenómeno de estudio desde los significados que los participantes construyen.
Participantes
El estudio contó con 16 docentes, cuyas características pueden observarse en la tabla 1. El muestro fue por conveniencia, dado que el acceso a los participantes se encontraba limitado debido a la suspensión de labores escolares. La captación de participantes fue mediante una convocatoria publicada en marzo de 2020 en redes sociales.
Tabla 1. Docentes de secundaria participantes
|
Género |
Años de experiencia docente |
Grado académico |
Tipo de |
|
|
D1 |
Masculino |
10 |
Licenciatura en Ciencias Sociales |
Pública |
|
D2 |
Femenino |
4 |
Licenciatura en Docencia de la Matemáticas |
Privada |
|
D3 |
Femenino |
2 |
Maestra en Ciencias Educativas |
Privada |
|
D4 |
Masculino |
19 |
Licenciado en Ciencias de la Educación |
Pública |
|
D5 |
Masculino |
20 |
Licenciatura en Filosofía y Letras |
Privada |
|
D6 |
Femenino |
14 |
Licenciada en Ciencias de la Educación |
Privada |
|
D7 |
Femenino |
16 |
Licenciada en Lenguas y Literatura Española |
Pública |
|
D8 |
Masculino |
10 |
Maestría en Educación |
Ambas |
|
D9 |
Femenino |
10 |
Licenciatura en Docencia |
Pública |
|
D10 |
Masculino |
20 |
Licenciatura en Lengua Inglesa |
Ambas |
|
D11 |
Masculino |
6 |
Maestría en Pedagogía |
Pública |
|
D12 |
Masculino |
10 |
Licenciatura en Docencia del Idioma Inglés |
Pública |
|
D13 |
Femenino |
13 |
Maestría en Administración |
Pública |
|
D14 |
Femenino |
12 |
Licenciatura en Ciencias de la Educación |
Pública |
|
D15 |
Femenino |
2 |
Licenciatura en Educación Especial |
Pública |
|
D16 |
Femenino |
5 |
Maestría en Educación Básica |
Pública |
Técnica para la obtención de información
Utilizamos la técnica de grupo focal en línea sincrónico (Bordini y Sperb, 2011), la cual permite obtener los relatos de los participantes respecto a su experiencia vivida en determinada situación. Así, es posible comprender sus actuaciones e interpretarlas desde la perspectiva de quien las realiza (Canales, 2006). Organizamos cuatro grupos focales en distintas fechas y horarios para facilitar la participación de los docentes. Cada docente seleccionó la fecha y horario con base en su disponibilidad, de tal manera que cada participante quedó asignado a uno de los cuatro grupos focales.
Para recabar la información, se emitieron las preguntas contenidas en la guía de entrevista semiestructurada (ver apéndice) elaborada de acuerdo con el propósito de la investigación de la que forma parte este estudio: analizar y describir las experiencias y conceptualizaciones de los docentes sobre convivencia escolar. Estas preguntas se enunciaron a partir de cuatro ejes temáticos: definición de convivencia escolar; convivencia escolar y violencia escolar; construcción de la convivencia escolar; y características de programas o pautas de intervención, los cuales se formularon con base en la revisión de literatura referente a los enfoques sobre convivencia escolar. Cabe señalar que, aunque las preguntas no pretenden indagar las experiencias en el contexto de pandemia, los relatos de los docentes expresaron sus vivencias en este escenario.
El proceso para recabar la información en los grupos focales siguió una serie de pasos:
Finalmente, se transcribieron cada una de las grabaciones correspondientes a los grupos focales mediante el procesador de textos Word de Microsoft con la finalidad de preparar los materiales para el análisis de la información.
Análisis de la información
La información recabada se analizó mediante la técnica de comparación constante (Glasser & Strauss, 1967). El procedimiento consistió en la codificación de la información de las transcripciones de los grupos focales. Para ello, utilizamos el programa ATLAS.ti7. Como primer paso, procedimos a construir la unidad hermenéutica con los documentos primarios (transcripciones). Luego, a la codificación en tres etapas (ver figura 1), en las que los textos se leyeron en profundidad; después, seleccionamos segmentos de información para categorizarlos de manera inductiva (codificación abierta) e identificar relaciones entre las subcategorías emergentes (codificación axial) y, por último, elegir las categorías centrales (codificación selectiva).
Figura 1. Procedimiento para el análisis comparativo constante.
Fuente: Elaboración propia con base en Glasser y Strauss (1967).
Resultados
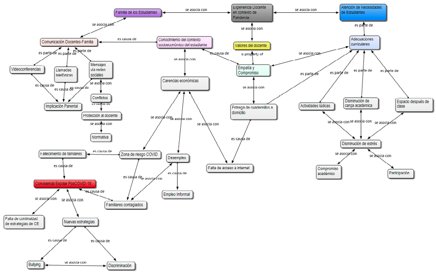
Como mencionamos, el estudio analiza y describe las experiencias de los participantes sobre la convivencia escolar en el contexto de pandemia a fin de conocer cuáles han sido los cambios en su práctica docente y en la convivencia con los estudiantes y sus familias. Para facilitar el manejo y la descripción de los resultados, estos se muestran en función de cuatro categorías centrales emergentes del análisis comparativo constante: valores del docente, familia de los estudiantes, atención de las necesidades de los estudiantes y convivencia escolar poscovid-19 (ver figura 2). En seguida, presentamos la interpretación de cada una en cuanto a las relaciones identificadas entre los códigos que las conforman, así como con otras categorías centrales. Asimismo, integramos algunas citas de los decires de los participantes, que corresponden a cada categoría y ejemplifican su contenido.

Figura 2. Red de categorías emergentes de la experiencia docente en contexto de pandemia.
Valores del docente
De acuerdo con la figura 2, los valores de los docentes resultan un elemento esencial y transversal a las demás categorías y subcategorías emergentes, lo que hace evidente el papel central que estos juegan en la experiencia de la pandemia. La empatía y el compromiso son valores rectores de la práctica docente, derivados, principalmente, de la sensibilización a causa de las afectaciones por la situación sanitaria y el conocimiento de las condiciones contextuales de los estudiantes y sus familias:
En esta nueva normalidad […] la convivencia cambia y te das cuenta que a veces no es el papá que no quiera ir, es que no pueden ir y platicas con él, y te das cuenta que sí está al tanto, pero su trabajo es exigente […] y si falta al trabajo, pues ya le descontaron, entonces es esa empatía con algunos padres de familia (D14).
Otros [docentes] fuimos a las casas y recogimos de forma voluntaria [las tareas o deberes escolares], pues vivo cerca de la zona y nadie nos obligó […] yo llegaba y al mirar la casa del papá que apenas tienen... (D12).
… compañeros que también por la cuarentena tenemos rato sin ver, pero el hecho de saber que inconscientemente estamos unidos [motiva], ¿por qué? Porque tenemos los mismos ideales, y la misma vocación y que estamos tratando de sacarlos [a los estudiantes] adelante… (D9).
Así, las acciones de los docentes se dirigen, en mayor medida, al acercamiento con los familiares y a la atención de las necesidades de los estudiantes, tanto afectivas como de adecuación curricular:
Tenemos que acercarnos más a estos padres de familia […] alumnos que siguen con nosotros y con tanta pérdida [humana y material, a causa de la COVID 19] que han tenido en casa, pues ayudar y sacarlos adelante […] vamos a hacer ahora sí que, sanar sus heridas, porque está muy difícil (D14).
La señora [madre de familia de un estudiante] […] no había ido a la escuela porque es hipertensa y ahorita estamos a 40° [de temperatura ambiental], y vive a una hora caminando e iba a ir por el cuadernillo de su hijo, y me marca: “Sabe que profesora que me siento mal, pero pues me falta como media hora”, y voy por la señora, la recogí, la dejé en su casa (D14).
Los maestros, los que quisimos, no era obligatorio, llevamos personalmente los cuadernillos [para el trabajo escolar] a los alumnos que nos enteramos que no había [contaban con] internet, que no tenían una tele (D12).
En la zona la que yo trabajo es […] un poco marginada, de alta violencia […] ahora que están en casa, los chicos [estudiantes] […] algunos expresan “es que ya quiero regresar a la escuela porque no aguanto a mi papá porque es un borracho”, “no aguanto a mi mamá porque se las pasa golpeándome”, “es que de perdida [expresión coloquial utilizada para decir “al menos”] en la escuela me daba algo para comer” […] Entonces te quedas, ¡wow! “¿Cómo sacar adelante a todos estos chicos [estudiantes]?”... (D13).
A medida que los docentes tienen mayor conocimiento sobre las condiciones contextuales de los estudiantes y sus familias, la empatía ha incrementado y, con ello, su compromiso como docentes, lo cual los ha llevado a modificar sus prácticas con la finalidad de generar un impacto en la ampliación parental y en subsanar las necesidades de los estudiantes.
Familia de los estudiantes
En esta categoría se integraron las experiencias de los docentes relativas a dos aspectos: implicación parental y conocimiento del contexto socioeconómico, en los cuales los valores se encuentran implicados de manera transversal. Respecto a la implicación parental, los docentes asocian la falta de participación de los padres de familia a las condiciones socioeconómicas de estos o su falta de interés:
Llegué a casas que no tenían ni ventanas, era pura madera y te quedas: “¿cómo?, ¿cómo les exiges a estos padres de familia?” (D14).
Esa empatía hacia algunos padres de familia, hasta de otros grados […] me decían maestra necesito comunicarme con fulanito [expresión mexicana utilizada para referirse a una persona citada como ejemplo], maestro porque no tengo internet […] y ahí voy a la escuela a avisar: “El papá de fulanito me dice que no puede comunicarse porque no tiene internet en casa”… (D14).
Ahorita que estamos trabajando en línea, nosotros entregamos trabajos, hacemos videollamadas para las clases y más del 50% de los alumnos no se conectan a clases y se trata de buscar al padre de familia para informarle que no está entrando, que no está entregando trabajos […] y no hay respuesta, los papás no contestan (D5).
Los papás no atienden, no regresan llamadas, ahí se manifiesta la problemática […] los papás de algunos alumnos los dejan descuidados puede ser porque están trabajando todo el día o entre otras cuestiones personales, pero sí miro que hay mucho abandono (D5).
No obstante, los participantes reconocen que las nuevas formas de interacción, mayormente virtual, han tenido un impacto positivo en la implicación de los padres de familia en la que la comunicación se encuentra mediada por el uso de las redes sociales, entre las que se destacan las más populares: WhatsApp, Facebook, Messenger y Meet:
Uno [refiriéndose a sí misma] decía “no WhatsApp, no Facebook, no esto o no lo otro”, y ahora que paso esta situación, pues hubo WhatsApp, hubo Facebook, hubo mensajes a las dos o tres de la mañana de papás que salían tarde del trabajo, pero que querían saber cómo iban sus hijos… (D15).
La nueva convivencia que tenemos con el padre de familia se me hace que es un poco mejor, porque en Messenger los papás “¿y le falta trabajo? ¿y le falta algo...?”, ni conocía al señor y ahora todo el día me está dando like en la conversación, y yo creo que también pues es algo diferente y nos sirvió acercarnos (D12).
Es una nueva normalidad de convivencia la vía online […] estamos conviviendo de likes y de mensajes Messenger, WhatsApp; así convivimos, y así nos entregan trabajos y así nos dieron resultados, entonces tenemos que aceptarlo tal y como es (D12).
La mayoría de los maestros hicimos Facebook exclusivos para la escuela donde ahí metimos a todos los alumnos y al padre de familia […] dábamos avisos, dábamos trabajos y pues esa es la nueva convivencia que tenemos con el padre de familia (D15).
Los resultados mostraron que, gracias a las facilidades de conectividad y accesibilidad para comunicarse a través de las redes sociales, se ha favorecido la participación familiar, lo cual se observa en la cantidad y frecuencia de mensajes que reciben, incluso fuera del horario escolar. De acuerdo con la experiencia de los participantes, el envío de mensajes a través de redes sociales, llamadas telefónicas y las videoconferencias son las acciones que reconocen han fortalecido la participación familiar.
Lo antes descrito representa un cambio significativo en la forma de interacción y convivencia con los padres de familia, ya que se reconoce que, antes de la pandemia, la comunicación se daba únicamente en los centros escolares, específicamente en los espacios destinados para los padres de familia. No obstante, estas emergentes formas de interacción y comunicación conllevan la necesidad de solicitar al sistema educativo nuevas políticas y reglamento que aseguren la protección de los docentes en situaciones que puedan comprometer su seguridad, al encontrarse expuestos en redes sociales:
Tuve problemas con una madre de familia muy fuerte en Facebook, sin embargo, la escuela me respaldó (D14).
Antes seguridad escolar decía no puedes tener llamadas con los papás, no hables con ellos, no los tengas en redes sociales, ellos mismos nos decían que no (D15).
Ahora que se vino esto con el problema del COVID, nos dijeron los lineamientos para trabajar y cómo mantener la comunicación con los papás y le digo a mi supervisor: “No miro por ningún lado algún oficio donde usted me esté protegiendo por estar en redes sociales con los papás o algo para saber que van a estar conmigo” [refiriéndose al apoyo de las autoridades educativas] (D15).
En toda la contingencia no sacaron ningún formato, ningún oficio [documento oficial] que nos protegieran por tener conversación con los papás (D15).
Porque nosotros nos exponemos, yo trabajé casi ocho años en privada, lo primero que te hacen firmar es cero tener a alumnos en Facebook, cero darle el teléfono, porque a la primera instructiva te corren (D13).
Asimismo, gracias al impacto positivo en la comunicación con los padres de familia, los docentes cuentan con mayor conocimiento del contexto socioeconómico de sus estudiantes. De acuerdo con los participantes, presentar carencias económicas se asocia a la falta de recursos, como internet, así como a vivir en zonas de riesgo de contagio de la COVID-19. Por lo tanto, esto causa mayores contagios de los familiares de los estudiantes, lo que se vincula al desempleo y la necesidad de realizar actividades de empleo informal. Estas condiciones aumentan la brecha de desigualdad social y, por ende, dificultan la implicación parental:
… tengo alumnos que tres o cuatro familiares se les han fallecido de lo mismo [Covid 19] […] te hablan destrozados […] el índice está altísimo en esa zona [...] porque todos [los miembros de la familia nuclear y extensa] viven en la misma casita, uno a lado del otro y pues se pasa la enfermedad por desgracia (D14).
... cuando llegas a las casas y te das cuenta de las condiciones […] había algunos que me decían: “Ay maestra, échelo en una bolsa [el paquete escolar con materiales de apoyo para el estudiante] y aviéntelo por el cerco porque aquí hay un enfermo” y pues ahí me acercaba [a la casa] (D14).
Una señora [madre de familia de un estudiante] había dejado de trabajar porque pues en la maquila si eres diabético hipertenso, pues no puedes estar dentro del trabajo y dice: “No pues es que ya no tengo dinero, el papá de los niños me da, pero me da como quinientos pesos [aproximadamente veinticinco dólares americanos], ahorita estoy haciendo hielitos para vender”, y yo de ¡ay Dios! y aquí entra la empatía (D14).
Atención de necesidades de estudiantes
En esta categoría, de acuerdo con la experiencia de los docentes, la implementación de actividades lúdicas a través del uso de las redes sociales resulta atractiva para los estudiantes. Reconocen que estas actividades han favorecido la participación de los estudiantes de manera inesperada y, por ende, observan una mejora en su compromiso académico:
Otra cosa que se hizo durante esta convivencia era que si tú completabas los cinco retos de la semana se les va a dar un punto extra en todas sus asignaturas. Hubo alumnos que no me habían trabajado, pero se enteraron de esto y toda la semana me trabajaron y lo más sorprendente es que estaba la mamá o el papá y se ganaban su punto extra (D13).
En este momento de pandemia, pensábamos que íbamos a batallar más con estos chicos [estudiantes] y al momento de las clases virtuales […] su convivencia fue diferente, y el trabajo, que yo decía: “¡Wow! ¡cómo en escuela no me hacías nada y ahorita son de los que no me debes ningún trabajo!”, me dicen: “Es que me siento libre en el internet” (D11).
Otro de los impactos significativos de la implementación de actividades lúdicas es que favorece el estado emocional de los estudiantes y la convivencia familiar, por lo que este tipo de actividades se considera una opción de adecuación curricular fundamental para disminuir la carga académica y fomentar la convivencia en el contexto de pandemia:
Muchos alumnos, sus padres de familia, por ejemplo, el día de twins [gemelos] estaban mamá y papá vestidos iguales, con el hermano, con el perrito; el sombrero loco, el peinado loco, y decían: “Mi mamá me ayudó” o “Mi hermana me peinó”. Esa es la convivencia que nosotros tratamos de generar entre la familia, hay papás que hicieron TikToks [videos cortos] con sus hijos y nosotros fascinados viendo al papá viéndolos bailar igual que el alumno (D12).
El día del sombrero loco, el día del twins [gemelos] y el día deportivo, se hizo una convivencia por Meet [aplicación de videoconferencia], tuvimos audiencia y fue algo diferente […] los alumnos […] cantaron, contaron chistes, hicieron magia, interpretaciones y también se les pidió, el que quisiera hacer un TikTok, si ahora que está muy de moda, ¿no?[...] la finalidad fue que se deshiciera de ese estrés de estos trabajos (D12).
Enla semana del día del estudiante no estaban en la escuela […] y realizamos lo que fue un rally [competencia] virtual y esa semana no se dejó trabajos, se dedicó nada más al estudiante (D13).
… [la semana del día del estudiante] fue algo diferente o nuevo para todos y encantados con esto, y los alumnos que nos decían que estaban estresados nos decían “ay profe, nos gustó mucho la semana”, “ah descansé”, “trabajé con mi mamá y mi papá”, “ay, mi papá bailo conmigo”, esa convivencia en estos tiempos hace mucha falta por el estrés que tenemos (D13).
… también este año, este ciclo escolar el director realizó junto con todos los docentes […] muchas actividades […] en donde el alumno participa y tiene que realizar estas actividades y a veces eso baja la tensión [de los estudiantes] (D15).
Asimismo, la convivencia entre estudiantes ha trascendido los espacios virtuales asignados para actividades académicas. Observamos que los docentes permiten la interacción entre los estudiantes después de clases para fortalecer la convivencia entre ellos:
Estaban [los estudiantes] detrás de la pantalla y hablaban sin cámara, pero te participaban y el hecho de que uno los respeta y que convivían entre ellos, eso ayuda… (D13).
… les digo [a los estudiantes] voy a acabar la clase y dicen: “Ah espere, profe, nos vamos a quedar nosotros platicando”; y sí se quedaban, yo me daba cuenta porque pues yo iniciaba la sesión, ya de repente decía “la sesión terminó” […] inició a las 11 de la mañana y terminó a las dos o tres de la tarde y estos [los estudiantes] plática y plática […] tienen que convivir, se extrañan entre ellos, y por eso los dejábamos, porque nos dimos cuenta que era la manera en que iban a relacionarse… (D13).
Otra de las adecuaciones curriculares más significativas fue la elaboración y entrega de cuadernillos de trabajo, dirigida en particular a aquellos estudiantes con falta de acceso a internet, lo que impedía su asistencia a clases virtuales. En especial, esta estrategia ha sido una medida para contrarrestar el impacto de las condiciones de desigualdad social en la que viven los estudiantes. A través de estas experiencias, identificamos que la implementación de este tipo de soluciones se asocia a dos valores fundamentales en los docentes: compromiso y empatía.
Convivencia escolar poscovid-19
Los participantes señalaron una serie de actividades destinadas a la convivencia escolar que formaban parte de la rutina en la escuela antes de la pandemia y que se vieron suspendidas a causa de esta; por ello, esto podría representar una falta de continuidad de las actividades y la necesidad de estrategias para retomarlas, modificarlas o crear otras en función del nuevo escenario escolar pospandemia:
… las kermeses, eso también es una convivencia […] antiguamente había, pero ahorita, pues no habido, eso se terminó (D8).
El día el 10 de mayo es el día que más audiencia tenemos en la escuela, pero pues no hubo 10 de mayo este año, entonces pues fue muy diferente… (D14).
… cuando los voy a reunir en equipo, les menciono que tienen que ser tolerantes con sus compañeros y que es con la finalidad de que puedan contribuir uno con otro […] en este ciclo, antes de este periodo de contingencia, estuvo funcionando muy bien (D11).
… lo que [los docentes] hemos procurado hacer […] por ahí en el mes de octubre, yo creo que este año no, la contingencia nos lo va cambiar, pero en el mes de octubre organizamos un campamento de integración (D5).
El director decía que a la hora de entrada [de los estudiantes], los maestros que entraban a las 7:00 [am] […] formaran dos filas en la puerta y recibirlos [a los estudiantes] con un “buenos días” y darles la mano a los alumnos, pues, ahora ya no se va a dar la mano, pero era de que “chócalas” [expresión de camaradería utilizada para saludarse entre jóvenes], “buenos días”, “bienvenidos” (D14).
En este ciclo escolar […] hubo más violencia que nunca, o sea, tan así que tuvimos que hacer como tipo campaña, pero no pudimos terminarla porque ya se vino COVID y pues ya lo dejamos inconcluso (D14).
Dentro de mi aula, tengo la esquina exprésate […] se estuvo trabajando con la idea que salió del conjunto de docentes, todos los salones se pintaron de las esquinas y tuvimos muy buenos resultados […] me lo llevé a otra escuela y fue aceptado, y apenas iban a iniciar a pintar salones cuando nos salió esto del COVID (D12).
Este ciclo se estaba implementando en la secundaria pláticas para los padres […] de inteligencia emocional, de convivencia en el hogar, de cuidado y responsabilidad de mi cuerpo […] era algo obligatorio para los padres de familia que sus hijos tenían un promedio menor de siete [la calificación mínima aprobatoria en México es seis y la máxima diez] […] se les iba a dar un diploma al final, pero, por desgracia, no alcanzamos a concluir este trabajo […] porque cortaron por el COVID… (D13).
Vamos a tener que dar una estrategia para este tipo de nueva normalidad y nueva convivencia escolar (D12).
… la escuela también desde ahorita nos está diciendo que vamos a implementar cosas nuevas, que pensemos en estrategias nuevas de cómo llegar a los padres de familia de cómo hablar con ellos, de invitarlos a que se unan a los grupos (D8).
En este periodo que estamos de contingencia quizá si se hiciera una reunión o un espacio para la interacción del padre de familia con la escuela con el docente, quizás, a lo mejor pudieran realizar este tipo de videoconferencias en las cuales puedan compartir… (D9).
Asimismo, algunos docentes pronostican dificultades en la convivencia escolar, una vez que se regrese a las clases presenciales, en el escenario de lo que llaman “nueva normalidad” pospandemia. Estos desafíos se asocian a los antecedentes de contagios o fallecimientos por la COVID-19 de familiares de los estudiantes. Los docentes consideran que existe la posibilidad de que esto dé pie a situaciones de discriminación y bullying. Además, reconocen las condiciones de vulnerabilidad emocional que algunos estudiantes presentarán a causa de las pérdidas y diversas situaciones a las cuales estarán expuestos a consecuencia de la pandemia. Por ello, creen que esto requerirá nuevas estrategias para atender las necesidades de los estudiantes y promover la convivencia escolar:
Tenemos que acercarnos más a estos padres de familia, alumnos que algunos siguen el siguiente año con nosotros que siguen y con tanta pérdida [humana y económica, ocasionada por la COVID-19] que han tenido en casa, pues conlleva sacarlos adelante vamos a tener que sanar sus heridas (D14).
Vamos a esperar cómo surge esto [refiriéndose al regreso a clases pospandemia] […] o sea, ¿qué vamos a esperar después de que pase esta pandemia?, ¿cómo va a ser?: “¡Uy! Su familiar tuvo COVID, no te me acerques” (D13).
El bullying que va a haber […] que se enteren de que estuvo enfermo, así es que “ni te me acerques, no me saludes” (D13).
Ahora que están en casa, algunos [estudiantes] expresan “es que ya quiero regresar la escuela porque no aguanto a mi papá porque es un borracho”, “no aguanto a mi mamá porque se la pasa golpeándome”, “es que de perdida [expresión coloquial para decir “al menos”] en la escuela me daba algo para comer”, sí, entonces te quedas, ¡wow! ¿Cómo sacar adelante a todos estos chicos?... (D12).
Discusión y conclusiones
El objetivo del estudio fue analizar el efecto que la pandemia ha traído en la dinámica escolar, particularmente en la convivencia, desde la visión y experiencia de docentes de secundaria. Como expusimos, esta emergencia sanitaria tomó desprevenidos a los sistemas educativos y, sobre todo, a los docentes, quienes, sin experiencia en ERE o virtual, tuvieron que iniciar nuevas dinámicas de trabajo que redundaron en estrategias educativas y formas de convivir novedosas por completo y, en algunos casos, incluso, sin precedentes (Cepal y Unesco, 2020).
Como señala Di Napoli (2020), la pandemia implicó una reconfiguración espacio-temporal de la convivencia. A partir de las experiencias expresadas por los docentes participantes en el estudio, podemos afirmar que, en definitiva, a pesar de que trabajar en una situación de pandemia no ha sido nada fácil, estos se han adaptado a las circunstancias y, en muchos casos, han establecido un mayor acercamiento y conocimiento de sus estudiantes; es decir, los valores como la empatía y el compromiso han sido fortalecidos y han traído en consecuencia una mayor cercanía con los estudiantes y padres de familia.
Es entonces factible aseverar que esta situación de confinamiento ha originado no solo repercusiones negativas, sino que también han emergido formas nuevas de convivencia que han consolidado el vínculo entre los distintos actores educativos. Por lo tanto, como Mena (2020) concluye, la pandemia ha resultado una oportunidad para reconstruir y edificar el sistema educativo y, en ello, la convivencia ha sido también transformada.
De la Cruz (2020) señala que se ha producido un surgimiento inesperado de una fuerte solidaridad y colaboración entre padres de familia y docentes a favor de la educación de los estudiantes. Esto queda manifestado en los resultados de nuestro estudio, en el que encontramos que los docentes han implementado acciones para buscar el acercamiento con los estudiantes y sus familias, sobre todo con quienes no tienen acceso a la tecnología. Han reorganizado sus horarios y han acudido a las casas, lo que les ha permitido conocer de cerca la situación en la que viven y, así, comprender mejor las circunstancias en las que sus estudiantes deben llevar a cabo las tareas académicas.
Aquí retomamos a López (2014), quien destaca que enseñar y aprender a convivir requiere conocer y comprender el contexto. Las circunstancias como el hacinamiento, la falta de recursos, las pérdidas humanas, la disfuncionalidad familiar, entre otras, se han hecho evidentes ante los ojos de los docentes, situación que, antes de la pandemia, no era tan palpable para muchos de ellos. Esto ha incrementado la empatía y la preocupación por tratar de mitigar, en la medida de lo posible, las diversas problemáticas que los estudiantes y sus familias enfrentan. Al final, el objetivo de la educación es el desarrollo integral de los estudiantes y, en ello, las emociones juegan un papel importante y repercuten en las distintas situaciones académicas (Vargas, Chaparro y Rodríguez, 2019).
Congruente con los hallazgos de Cáceres-Muñoz, Jiménez-Hernández y Martín-Sánchez (2020), los resultados del estudio dejan ver que los docentes han realizado adaptaciones curriculares y han implementado distintas estrategias para apoyar a las familias que lo necesitan. En las familias que cuentan con recursos para mantener la comunicación a través de las distintas redes sociales, el intercambio y acercamiento se ha reforzado. Mientras, en las familias que no disponen de los medios para este tipo de comunicación, los docentes han buscado diversas formas de entrar en contacto con ellas, por ejemplo, con visitas domiciliarias (Fernández, Rodríguez y Martínez, 2020; Portillo-Peñuelas, Reynoso-González y Castellanos-Pierra, 2020).
Por lo tanto, podemos afirmar que, por la vía virtual o la semipresencial, la convivencia entre los docentes y las familias de los estudiantes se ha desarrollado de forma positiva y ha generado, en muchos casos, un vínculo afectivo (Cáceres-Muñoz, Jiménez-Hernández y Martín-Sánchez, 2020; Fernández, Rodríguez y Martínez, 2020; Monge, Gómez y Jiménez, 2020; Sáez-Delgado et al., 2020). Tanto es así que los propios docentes declaran que la convivencia con los padres de familia ha mejorado, aunque esto no necesariamente significa que haya mayor implicación de estos en el trabajo académico de sus hijos (Di Napoli, 2020; Montenegro, Raya y Navaridas, 2020). No obstante, hay que reconocer la preocupación por parte de algunos docentes de que la amplia actividad en redes sociales, como medio de comunicación con las familias, los exponga a una situación de vulnerabilidad y riesgo.
Otra consecuencia del cambio en la dinámica de trabajo a partir del confinamiento ha sido el incremento en el involucramiento de los estudiantes, sobre todo si se toma en cuenta que la virtualidad ha permitido crear espacios para la participación de los estudiantes, tan importante en el proceso de construcción de la convivencia (Fierro-Evans y Carbajal-Padilla, 2019). En voces de los docentes, los estudiantes que tienen acceso a la tecnología han mostrado mayor participación en las labores escolares, así como en el cumplimiento en las tareas. Esto, sin duda, ha redundado en una mejor relación docente-estudiante y un mayor involucramiento académico.
En algunos casos, lo anterior ha estado asociado a la implementación de actividades lúdicas que han resultado atractivas para el estudiantado y han fortalecido su estado emocional, pues se ha incrementado el vínculo entre los miembros de la familia al fomentarse la participación en actividades escolares de tipo recreativo. Por lo tanto, no solo la convivencia escolar se ha visto impactada de manera positiva, sino también la convivencia familiar.
Ante oportunidades tan reducidas para convivir, la virtualidad se convierte en el único espacio posible para interactuar con otros, por lo que los niños y las niñas buscan aprovecharlo al máximo, no solo en términos de tiempo, sino también en calidad. Así, ante la poca certeza del regreso a las aulas, transitar hacia una reconfiguración de la convivencia escolar resulta ineludible. En nuestro estudio quedó de manifiesto la necesidad de comunicación entre coetáneos, y mostró que los niños y las niñas han aprendido nuevas formas y objetivos de la comunicación con sus compañeros de clase. Aquí se retoman las conclusiones de Salazar, Rivero y Orihuela (2020), en el sentido de que construir la convivencia requiere la comprensión y transformación de las relaciones significativas de los sujetos, además de los espacios simbólicos de interacción, que brindan oportunidades para la promoción de procesos resilientes, solidarios y de participación.
Por ello, es comprensible que los espacios virtuales utilizados en el contexto de pandemia han sido aprovechados por los estudiantes como medios de esparcimiento y también de desahogo y vinculación afectiva con sus compañeros, lo que redunda, probablemente, en una mayor resiliencia. Al respecto, en la literatura se ha encontrado que los estudiantes muestran distintos factores emocionales, como estrés, ansiedad y disminución de la motivación, que se asocian a la poca participación en las tareas académicas (Fernández, Rodríguez y Martínez, 2020; Sáez-Delgado et al., 2020).
Hasta aquí, los resultados encontrados parecen apuntar más hacia efectos favorables de la pandemia; sin embargo, si bien los docentes expresan distintos impactos positivos del confinamiento en el trabajo académico y, en particular, en la convivencia entre los miembros de la comunidad escolar, también es cierto que ellos mismos visualizan una serie de probables efectos negativos pospandemia. Principalmente, pronostican conductas de discriminación, exclusión y bullying hacia los estudiantes que pertenezcan a familias con casos de contagios, sobre todo muertes a consecuencia de la COVID-19. Este aspecto debe ser tomado en cuenta para que, antes del regreso a la “nueva normalidad”, se establezcan estrategias para evitar o minimizar las oportunidades a fin de que este tipo de conductas, que no fomentan la convivencia, se manifiesten.
Así, con base en López (2020), y considerando el futuro inmediato, es importante promover la enseñanza y consolidación de competencias, habilidades y valores como la empatía, gestión emocional, cercanía afectiva, trabajo colaborativo, equidad, entre otras, que serán fundamentales para hacer frente a la nueva realidad. Por lo tanto, las autoridades educativas deberán considerar la inoculación socioemocional para prevenir las consecuencias de la pandemia; esto, a través de la implementación de contenidos y estrategias pedagógicas que estimulen estos valores en las actividades escolares a distancia. Como otros autores han planteado, es necesario enseñar a las familias la creación de ambientes propicios para el aprendizaje y, por lo tanto, para el fortalecimiento de la convivencia en el hogar (Sáez-Delgado et al., 2020).
Para finalizar, podemos concluir que esta pandemia ha tenido efectos desfavorables para todos, y los docentes no han sido la excepción, pues estos han tenido que redoblar esfuerzos para lograr cubrir los objetivos de aprendizaje determinados en los programas educativos. Sin embargo, también es cierto que ha traído consecuencias positivas en el fortalecimiento de las relaciones entre los miembros de la comunidad escolar, principalmente en la triada docente-estudiante-padre de familia. Esto nos deja ver que en el escenario más sombrío es la actitud solidaria y de preocupación por el otro lo que marca la diferencia y, por lo tanto, se puede convivir a pesar de estar en un escenario ausente de contacto físico y con limitadas oportunidades de interacción.
Referencias bibliográficas
Álvarez, G. (2020). Covid-19. Cambiar de paradigma educativo. México: Consejo Mexicano de Investigación Educativa. http://www.comie.org.mx/v5/sitio/2020/04/16/covid-19-cambiar-de-paradigma-educativo/
Bonilla-García, M. Á. y López-Suárez, A. D. (2016). Ejemplificación del proceso metodológico de la teoría fundamentada. Cinta de Moebio, núm. 57, pp. 305-315. https://doi.org.10.4067/S0717-554X2016000300006
Bordini, G. y Sperb, T. (2011). Los grupos focales virtuales sincrónicos en pesquisa cualitativa. Psicologia em Estudo, vol. 3, núm. 6, pp. 437-455. https://dx.doi.org/10.1590/S1413-73722011000300011
Cáceres-Muñoz, J., Jiménez-Hernández, A. S. y Martín-Sánchez, M. (2020). Cierre de escuelas y desigualdad socioeducativa en tiempos del COVID-19. Una investigación exploratoria en clave internacional. Revista Internacional de Educación para la Justicia Social, vol. 3, núm. 9, pp. 199-221. https://doi.org/10.15366/riejs2020.9.3.011
Canales, M. (2006). El grupo de discusión y el grupo focal. En M. Canales. Metodologías de investigación social. Introducción a los oficios (pp. 265-287). Santiago, Chile: Lom Ediciones.
Chaparro A., Caso, J., Fierro-Evans, M. C. y Díaz, C. (2015). Desarrollo de un instrumento de evaluación basado en indicadores de convivencia escolar democrática, inclusiva y pacífica. Perfiles Educativos, vol. 37, núm. 149, pp. 20-41. https://doi.org/10.22201/iisue.24486167e.2015.149.53118
Corbin, J. & Strauss, A. (2014). Basics of qualitative research: Techniques and procedures for developing grounded theory. https://books.google.com.mx/books?id=hZ6kBQAAQBAJ&pg=PA1&source=gbs_toc_r&ca d=3#v=onepage&q&f=false
De la Cruz, G. (2020). El hogar y la escuela: lógicas en tensión ante la COVID-19: Educación y pandemia una visión académica. En H. Casanova (coord.). Educación y pandemia: una visión académica (pp. 39-46). México: UNAM, Instituto de Investigaciones sobre la Universidad y la Educación. https://www.iisue.unam.mx/nosotros/covid/educacion-y-pandemia
Diario Oficial de la Federación (2020). Acuerdo número 02/03/20 por el que se suspenden las clases en las escuelas de educación preescolar, primaria, secundaria, normal y demás para la formación de maestros de educación básica del sistema educativo nacional, así como aquéllas de los tipos medio superior y superior dependientes de la Secretaría de Educación Pública. México: Gobierno de México. https://www.dof.gob.mx/nota_detalle.php? codigo=5589479&fecha=16/03/2020
Di Napoli, P. N. (2020). La convivencia virtualizada entre la escuela y el hogar en tiempos de pandemia: una reflexión socio-pedagógica. Olhar del Profesor, núm. 23, pp.1-6. https://doi.org/10.5212/op.v23i0.15510
Fernández, J., Domínguez, J. G. y Martínez, P.L. (2020). De la educación presencial a la educación a distancia en época de pandemia por COVID 19. Experiencias de los docentes. Revista Electrónica sobre Cuerpos Académicos y Grupos de Investigación, vol. 7, núm.14, pp. 87-110. http://www.cagi.org.mx/index.php/CAGI/article/view/212
Fierro-Evans, C. (2013). Convivencia inclusiva y democrática. una perspectiva para gestionar la seguridad escolar. Sinéctica. Revista Electrónica de Educación, núm. 40, pp. 01-18. https://sinectica.iteso.mx/index.php/SINECTICA/article/view/47/39
Fierro-Evans, C. y Carbajal-Padilla, P. (2019). Convivencia escolar: una revisión del concepto. Psicoperspectivas. Individuo y Sociedad, vol. 18, núm. 1, pp. 1-14. http://www.psicoperspectivas.cl/index.php/psicoperspectivas/article/view/1486
Fierro, M. C., Lizardi, A., Tapia, G. y Juárez, M. (2013). Convivencia escolar: un tema emergente de investigación educativa en México. En A. Furlán y T. Spitzer. Convivencia, disciplina y violencia en las escuelas 2002-2011 (pp. 71-132). México: ANUIES-Consejo Mexicano de Investigación Educativa.
Glaser, B. G. & Strauss, A. L. (1967). The discovery of grounded theory. Strategies for qualitative research. Chicago, United States of America: Aldine.
Grau, R. & García, R. L. (2017). Learning to live together: A challenge for schools located in contexts of social vulnerability. Journal of Peace Education, vol. 14, núm. 2, pp. 137-154. https://doi.org/10.1080/17400201.2017.1291417
Hodges, C., Moore, S., Lockee, B., Trust, T. y Bond A. (2020). La diferencia entre la enseñanza remota de emergencia y el aprendizaje en línea. En The Learning Factor (ed). Enseñanza remota en emergencia: textos para la discusión. http://www.educaccionperu.org/wp-content/uploads/2020/04/Ensen%CC%83anza-Remota-de-Emergencia-Textos-para-la-discusio%CC%81n.pdf
Mena, I. (2020). Reunión anual 2020: retos y temas emergentes de la convivencia ante la pandemia. Seminario Internacional en Convivencia Escolar 2020. https://www.youtube.com/watch?fbclid=IwAR3N0H58COh42E_f-cKF6P3rrKwPgnsOudMaqA7ODRCaDfmhlisrIvJXJP0&v=VBSQ5qSfIn0&feature=youtu.be
Monge, C., Gómez, P. y Jiménez, T. (2020). Cierre de escuelas en contextos vulnerables desde la perspectiva de los orientadores: impacto en zonas rurales. Revista Internacional de Educación para la Justicia Social, vol. 9, núm. 3, pp. 371-385. https://doi.org/10.15366/riejs2020.9.3.020
Montenegro, S., Raya, E. y Navaridas, F. (2020). Percepciones docentes sobre los efectos de la brecha digital en la educación básica durante el COVID-19. Revista Internacional de Educación para la Justicia Social, vol. 9, núm. 3, pp. 317-333. https://doi.org/10.15366/riejs2020.9.3.017
López, R. (2020). Reflexiones educativas para el posCOVID-19. Recordando el futuro. Revista Internacional de Educación para la Justicia Social, vol. 9, núm. 3, pp. 127-140. https://doi.org/10.15366/riejs2020.9.3.007
López, V. (2014). Convivencia escolar. Apuntes, educacion y desarrollo Post-2015. Organización de las Naciones Unidas para la Educación, Ciencia y la Cultura (Unesco). https://repasopcmasumet.files.wordpress.com/2018/09/convivencia-escolar-unesco1.pdf
Ochoa A. y Salinas, J. J. (2019). La convivencia escolar base para el aprendizaje y el desarrollo. http://oce.uaq.mx/docs/Investigacion/ConvivenciaEscolar/Libro_La_convivencia_escolar_base_para_el_aprendizaje_y_desarrollo.pdf
Organización de las Naciones Unidas para la Educación, Ciencia y la Cultura (Unesco) (2020). Cómo planificar las soluciones de aprendizaje a distancia durante el cierre temporal de las escuelas. https://es.unesco.org/news/como-planificar-soluciones-aprendizaje-distancia-durante-cierre-temporal-escuelas
Organización para la Cooperación y Desarrollo Económico (OCDE) (2020). La educación es clave para construir una sociedad más resiliente. https://www.oecd.org/centrodemexico/medios/panoramadelaeducacion2020.htm
Portillo-Peñuelas, S. A., Reynoso-González, O. U. y Castellanos-Pierra, L. I. (2020). El inicio de un nuevo ciclo escolar en México ante el COVID-19. Comparativo entre contextos rural y urbano. Revista Conrado, vol. 16, núm. 77, p.p. 218-228. https://conrado.ucf.edu.cu/index.php/conrado/article/view/1589
Sáez-Delgado, F., Olea-González, C., Mella-Norambuena, J., López-Angulo, Y., García-Vásquez, H., Cobo-Rendón, R. y Sepúlveda-López, F. (2020). Caracterización psicosocial y salud mental en familias de escolares chilenos durante el aislamiento físico por la COVID-19. Revista Internacional de Educación para la Justicia Social, vol. 9, núm. 3, pp. 281-300. https://doi.org/10.15366/riejs2020.9.3.015
Salazar, K., Rivero, E. y Orihuela, M. (2020). Resiliencia, convivencia en bienestar y solidaridad colectiva como alternativas para construir comunidad en tiempos de COVID-19. Revista CIS, núm. 28, pp. 31-49. https://redib.org/Record/oai_articulo2876386-resiliencia-convivencia-en-bienestar-y-solidaridad-colectiva-como-alternativas-para-construir-comunidad-en-tiempos-de-covid-19
Save the Children (2020). Coronavirus el 60 de las familias en pobreza ha visto empeorada su situación laboral. https://www.savethechildren.es/actualidad/coronavirus-el-60-de-las-familias-en-pobreza-ha-visto-empeorada-su-situacion-laboral
Vargas, A. N., Chaparro Caso-López., A. A.. y Rodríguez, J. C. (2019). Relevancia de la interacción en el aula desde la perspectiva psicológica. En A. Chaparro Caso-López, J. C. Rodríguez y J. C. Pérez (eds.). Apuntes de investigación educativa. http://uee.uabc.mx/docs/libros/Apuntes_de_investigacion_educativa.pdf#page=72
Apéndice. Preguntas para docentes por eje temático
|
Eje temático |
Descripción |
Preguntas |
|
Definición de |
Concepto sobre la convivencia escolar con base en su opinión y experiencia |
¿Qué es la convivencia escolar? ¿Cuáles son los aspectos o elementos que se integran en la convivencia escolar? |
|
Convivencia escolar y violencia escolar |
Relación o diferencia que identifica entre la convivencia escolar y la violencia escolar con base en su opinión y experiencia |
¿Cuál es la relación o diferencia entre convivencia escolar y violencia escolar? |
|
Construcción de la convivencia escolar |
Estrategias o acciones que identifica como efectivas o favorecedores de la convivencia escolar |
En su escuela, ¿cómo se fomenta la convivencia escolar? ¿Cuáles son las estrategias o acciones más efectivas? ¿Cuáles son los principales obstáculos para fomentar la convivencia escolar? ¿Cuáles son las principales problemáticas relacionadas con la convivencia escolar? |
|
Características de programas o pautas de intervención |
Características que, en su opinión e identificación de necesidades en su práctica, debería tener un programa o guía para promover la convivencia escolar |
¿Qué características debería tener un programa o guía de intervención para mejorar la convivencia escolar que sea útil en su práctica docente? |